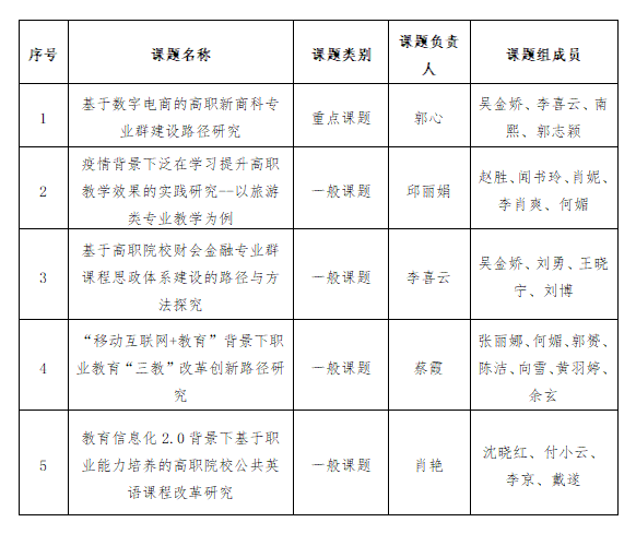
新闻网讯(通讯员闻书玲 )近日,湖北省职业技术教育学会公布2020年度科学研究课题评审立项结果,我院教师郭心、邱丽娟、李喜云、蔡霞、肖艳主持的5项课题获批湖北省职业技术教育学会科研课题立项,其中重点课题1项,一般课题4项。

为深入贯彻党的十九大精神和习近平总书记关于教育系列重要讲话精神,贯彻《国家职业教育改革实施方案》、《中国教育现代化2035》、《加快推进教育现代化实施方案(2018-2022)》等纲领性文件,坚持立德树人根本任务,全面研究职业教育人才培养各环节深层次、突出性的问题,根据《关于做好2020年度湖北省职业技术教育学会科学研究课题申报工作的通知》(鄂职教学会〔2020〕1号)文件精神,我院积极组织各学部教师申报,各学部共有8项课题报教务处,经教学指导委员会评审,遴选7项课题报湖北省职业技术教育学会,5项获批。
据悉,今年各职业院校共申报科学研究课题322项,经专家评审,同意立项课题195项,其中重点课题61项,一般课题134项,课题立项获批率为60.56%,而我院获批率为71.43%,高于全省平均水平。